中文
|
English
搜索
首页
走进华夏
返回
公司简介
品牌文化
组织架构
企业视频
企业标准
返回
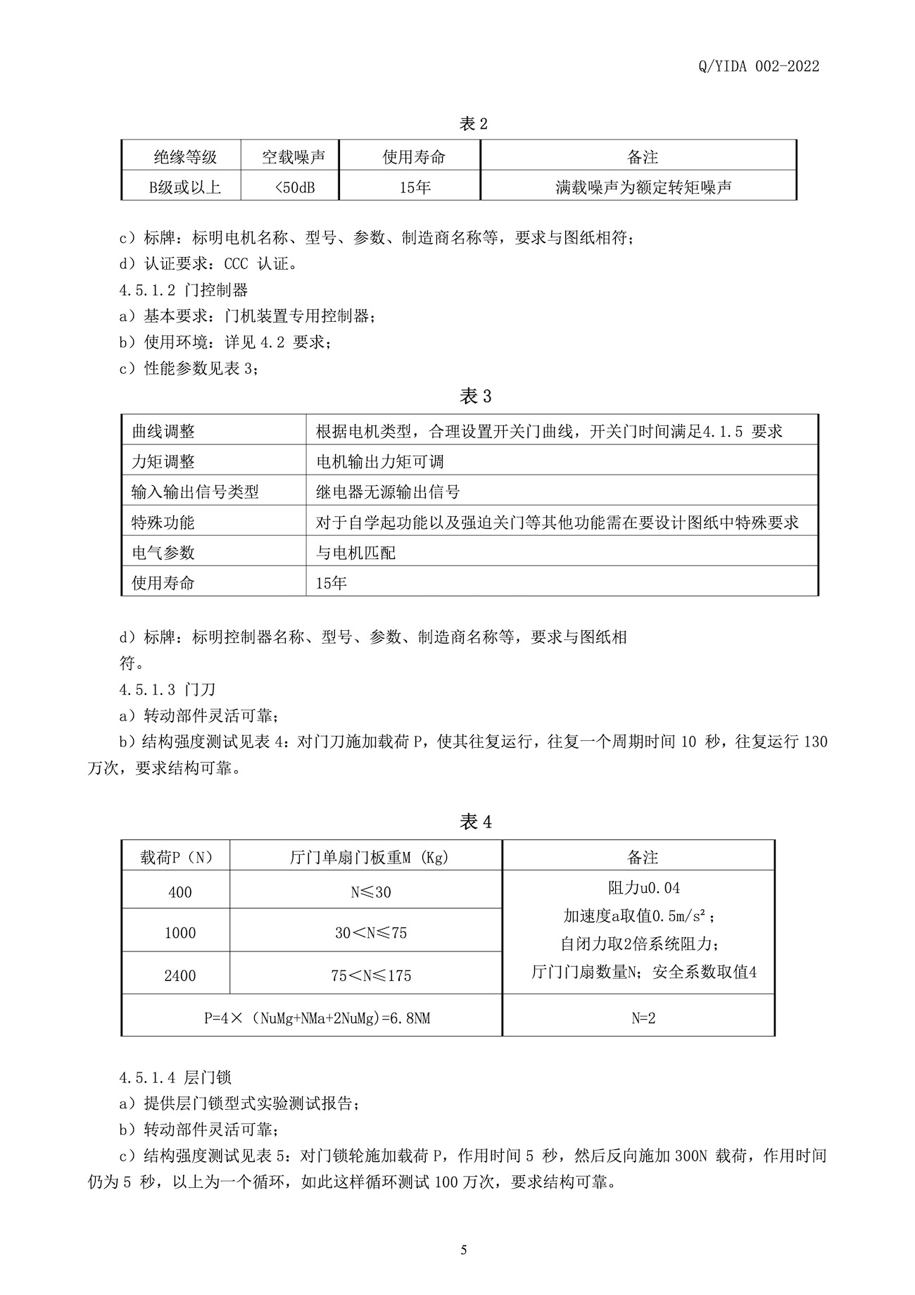
电梯水平滑动门技术条件
电梯产品喷涂试验标准
尼龙轮通用技术条件
荣誉资质
新闻中心
返回
公司新闻
行业新闻
产品展示
返回
乘客电梯
电梯装潢
别墅电梯
观光电梯
载货电梯
医用电梯
汽车电梯
加装电梯
扶梯、自动人行道
杂物电梯
工程案例
服务支持
返回
服务支持
售后服务
联系我们
首页
走进华夏
返回
公司简介
品牌文化
组织架构
企业视频
企业标准
返回
电梯水平滑动门技术条件
电梯产品喷涂试验标准
尼龙轮通用技术条件
荣誉资质
新闻中心
返回
公司新闻
行业新闻
产品展示
返回
乘客电梯
电梯装潢
别墅电梯
观光电梯
载货电梯
医用电梯
汽车电梯
加装电梯
扶梯、自动人行道
杂物电梯
工程案例
服务支持
返回
服务支持
售后服务
联系我们
中文
|
English
企业标准
企业标准